揭秘酒精界TOP 10,探寻酒精世界的佼佼者排名
在酒类市场中,酒精饮料以其独特的口感和品质吸引了众多消费者的目光,本文将为您介绍酒精排名前十名的酒类,这些酒不仅在口感上各有千秋,更在酒精含量和品质上表现出色。伏特加(Vodka)伏特加是世界上最纯净的酒精饮料之一,...
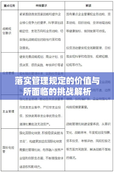
落实管理规定的价值与所面临的挑战解析
在当今社会,各种组织、企业和机构为了维护秩序、保障权益和提高效率,都需要制定一系列的管理规定,制定规定只是第一步,真正重要的是如何确保这些管理规定得以落实,本文将探讨落实管理规定的重要性,以及面对的挑战和应对策略。落...
社会关注与急救意识觉醒,老人路中间突发倒下事件引发关注
一则关于“老人突发倒在路中间”的新闻引发了社会的广泛关注,在这个快节奏的社会里,此类事件再次提醒我们,关注弱势群体,普及急救知识,是我们每个人的责任。事件回顾在一个繁忙的街头,一位老人突然身体不适,最终倒在路中间,幸...
张天爱最新头条新闻曝光,不容错过的精彩瞬间!
娱乐圈中备受瞩目的明星张天爱成为了各大头条新闻的焦点,她的出色演技、迷人的外貌以及不断攀升的人气,使得她成为了众多粉丝心中的偶像,我们将为大家带来关于张天爱的头条新闻。新剧热播,张天爱演技再获肯定随着新剧的播出,张天...
涵涵与三只羊的十二月直播传奇
随着互联网的蓬勃发展,直播行业如日中天,成为大众娱乐生活的重要组成部分,在这个浩瀚的直播星空中,一颗耀眼的新星于十二月璀璨绽放,她就是涵涵与她的三只羊实时直播,本文将带您回顾这场直播的背景、重要事件、影响及其在特定领...
往年12月18日上海实时路况封路查询指南,全攻略助力初学者与进阶用户顺利出行!
一、背景介绍每年的12月,随着年末的临近和节假日的增多,上海的交通压力逐渐增大,对于需要经常出行的市民来说,了解实时路况和封路信息至关重要,本文将指导初学者和进阶用户如何查询往年12月18日上海实时路况封路信息,以便...
探究航班动态,西安至沈阳航线在十二月十八日的飞行实况与洞察
随着航空交通的日益繁忙,飞行成为人们出行的重要方式之一,每年的特定日期,如十二月十八日,由于节假日或特殊事件的影响,航班情况往往备受关注,本文将聚焦于往年十二月十八日西安至沈阳航线的飞行实时情况,从不同角度深入分析,...













粤ICP备2020133062号-1